近日,我校Georgios Giamas教授团队在《Molecular Cancer》期刊发表题为“LMTK3 regulation of EV biogenesis and cargo sorting promotes tumour growth by reducing monocyte infiltration and driving pro-tumourigenic macrophage polarisation in breast cancer”的研究论文,该期刊在学术界具有较高影响力和声誉。该研究揭示了LMTK3调控乳腺癌外泌体生成及内容物分选影响肿瘤免疫微环境的机制,对促进乳腺癌的攻克具有重要意义。


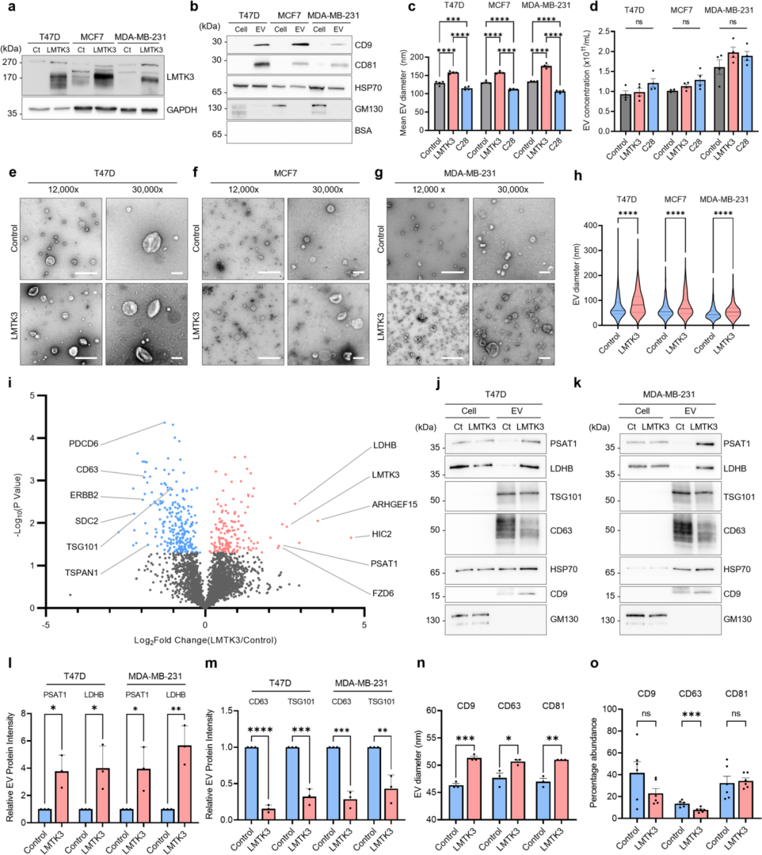
LMTK3促进癌细胞生长,增加它的侵袭性及抗药性,它的存在使患者预后变差。Giamas实验室专注于研究癌细胞释放的称为细胞外囊泡(EVs)的微小颗粒。这些EVs携带的蛋白质和其他分子可以影响附近的细胞,包括免疫细胞。第一作者Mark Samuels 博士强调,具有高水平LMTK3的乳腺癌细胞释放出更大的EVs,这些EVs内的蛋白质混合物可能影响免疫系统。深入研究后,我们发现LMTK3通过与另一种名为Rab7的蛋白质相互作用,改变了EVs的形成和释放方式。这种相互作用阻止了细胞内EVs的正常分解,导致更多EVs被释放到肿瘤环境中。重要的是,这些受LMTK3影响的EVs携带了更多PSAT1蛋白。当单核细胞吸收这些EVs时,它们开始大量产生另一种名为PHGDH的蛋白,这种蛋白质参与制造丝氨酸,这个过程与癌症生长有关。因此,这些单核细胞不太可能进入肿瘤区域,而当它们进入肿瘤区域时,往往会变成M2样的巨噬细胞,这是一种可以帮助肿瘤生长并逃避身体防御的免疫细胞。该研究还表明,用药物阻断LMTK3可以逆转这些影响,使免疫环境对癌症不那么友好。总之,这项研究强调了乳腺癌操纵免疫系统的新途径,并表明靶向LMTK3可能作为治疗癌症的靶点。Georgios Giamas教授团队将尖端分子、细胞和生化方法与临床验证模型相整合,致力于对癌症进展至关重要的蛋白质/基因进行鉴定、表征和治疗靶向研究,取得较多成果。

Georgios Giamas教授(一排左二)团队