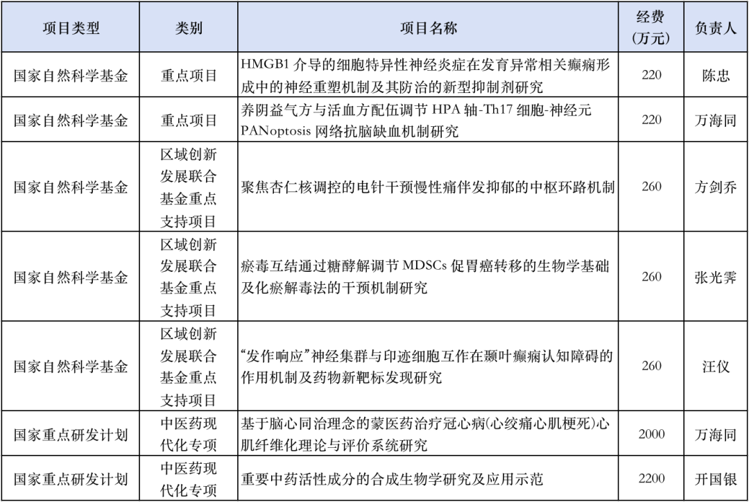
2023年,学校全面推进科技创新,牵头承担7项国家重点研发计划、国自然重点项目、国自然区创重点项目等国家级重点重大项目,数量再创新高。

学校坚持开展有组织科研,以“面向世界科技前沿、面向经济主战场、面向国家重大需求、面向人民生命健康”为导向,围绕国家战略需求开展科技攻关,加快目标导向的基础研究重大突破,提升我校服务区域高质量发展的科技能力。
2024年,学校将继续以服务国家战略需求作为最高追求、根本目标,以创建一流中医药大学为契机,早谋划、早启动,积极开展项目申报辅导,强化项目过程管理、加快科技成果转化,着力提升我校的科研攻关能力和科技创新能力。
团队风采
陈忠教授、汪仪研究员团队
陈忠教授、汪仪研究员团队依托浙江省神经药理学与转化研究重点实验室。团队具有较强的科研创新思想、活力,成员来自包括药理学、化学、中医学等不同学科,具有明显的学科交叉。团队成员包括教育部“长江学者”特聘教授、国家杰青、国家优青项目获得者、中国科协青年人才托举工程项目获得者、省万青年拔尖人才等。
团队长期从事慢性脑病的发病机制及中西医药物治疗靶点的研究,其中组胺及其受体的神经药理学研究和癫痫发病机制研究处于国际研究前列。先后主持国家自然科学基金杰青、优青项目,重点项目(4项)、联合基金区创重点项目(2项)、科技创新2030-“脑科学与类脑研究”重大项目子课题等多项国家级科研项目,原创性成果在Nature,Neuron,Nature Neuroscience,Nature Communications,Nature Nanotechnology,PNAS,Biological Psychiatry,Journal Experimental Medicine,Cell Reports等国际高水平期刊发表 SCI 学术论文300余篇,引用超万次,13篇被F1000推荐,陈忠教授也连续入选Elsevier中国高被引学者。成果获国家科技进步二等奖、教育部自然科学一等奖(2项),浙江省自然科学奖一等奖等诸多奖项。

方剑乔教授团队
方剑乔教授团队依托浙江省“重中之重”学科针灸推拿学科、国家中医药重点学科(针灸学)、浙江省“重中之重”中医学一级学科建设、浙江省重点建设大学优势特色学科,拥有国家“岐黄学者”、国家杰青、国家万人“青拔”、浙江省万人“青拔”、浙江省国医名师、浙江省名中医、浙江省卫生领军等人才计划入选者。
团队主要从事针灸镇痛、针灸治脑血管疾病的研究。团队近五年,获得省部级以上科技奖励9项。承担国家重点研发计划项目和课题各1项,国家自然科学基金区域创新发展联合基金等国家级项目27项,省部级科研项目16项;在PNAS、Cell Reports等国际知名杂志发表SCI论文82余篇;专利授权30余项,其中国际发明专利1项,获批浙江省第二批创新医疗器械1项。

张光霁教授团队
张光霁教授团队是一支以恶性肿瘤“瘀毒”证为研究内容的研究型团队。团队依托国家中医药管理局高水平重点学科、浙江省中医“瘀毒”证重点实验室、中医“治未病”智慧健康浙江省工程研究中心等高能级平台建立。
近5年承担国家重点研发计划项目、国家自然科学基金重点项目、国家自然科学基金区域创新发展联合基金重点项目等多项高级别项目。团队聚焦恶性肿瘤“瘀毒”证,从理论、临床、机制等方面进行全链条设计。创立了恶性肿瘤“瘀毒互结”病因病机理论体系,证明了“瘀毒同治”的临床价值,揭示了“瘀毒”证的科学内涵,阐明了“化瘀解毒”类方药的起效机制。相关研究获省科技进步一等奖等奖项9项,发表论文200余篇,出版著作15部。

万海同教授团队
万海同教授团队依托国家中医药管理局重点学科、浙江省一流学科和省中医脑病重点实验室,团队成员现有国家级、省部级人才多名。
团队长期致力于中医药防治心脑血管病基础与临床研究,取得显著成绩。主持国家自然科学基金重点项目,国家重点研发计划项目,国家“重大新药创制”科技重大专项等多项,获教育部等省部级科技奖励一等奖多项,在国际知名杂志发表SCI论文数百篇,出版著作数十部,获新药证书和临床研究批件多项。

开国银教授团队
开国银教授领衔的“中药生物技术与药效评价”浙江省高校高水平创新团队,拥有国家万人、国家优青、青年岐黄学者、教育部新世纪优秀人才、省高校领军高层次拔尖人才及青年优秀人才等人才计划入选者。
团队主要从事中药资源及合成生物学等研究。主持国家重点研发计划项目、国家青年人才等国家级项目10余项。发表SCI论文100余篇,授权发明专利26项,获明治生命科学奖及省级科技进步奖等奖励。
